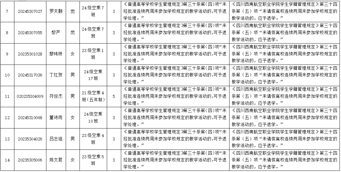
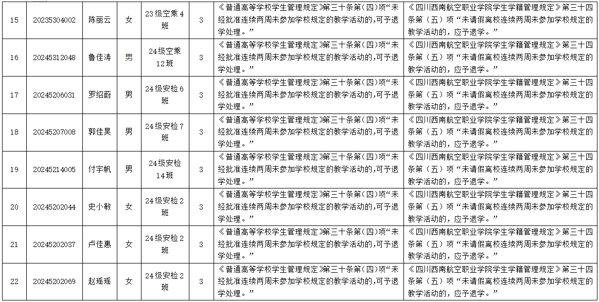
王艺颖等29名同学:
根据《普通高等学校学生管理规定》(中华人民共和国教育部令第41号)及《四川西南航空职业学院学籍管理规定》等相关规定,学校于2025年12月11日以邮寄、短信、微信、QQ等方式将《拟作退学处理告知书》送达至你等本人,未收到异议与申辩;2025年12月30日至2026年1月30日在学校官网对你等29名学生进行了拟作退学处理的公示,其间未收到异议与申辩。
2026年3月12日经学校党政联席会议研究决定,对你等29名同学做退学处理(具体名单请见附件)。若你等29名同学对学校的退学处理决定有异议,可以在接收到此决定之日起或应当接收到此决定之日起10日内,向学校申诉处理委员会提出书面申诉。在申诉期内未提出申诉的视为放弃申诉,逾期将不再受理提出的申诉。
联系人:袁老师(申诉处理委员会副主任)
联系电话:028-61568019
特此通知。



